Écoworking

Site web pour un espace de coworking (landing page et réservation)

Projet fictif – UX/UI design – Janvier à février 2026

image projet Écoworking

Contexte et objectifs

Ce projet personnel est un entraînement, visant à développer mes compétences en design UI sur Figma, appliquer une méthodologie UX minimale afin de répondre à un besoin utilisateur tout en considérant le côté business.

J’ai donc choisi la conception d’un site web pour un espace de coworking fictif, avec notamment une page d’accueil / landing page optimisée pour la conversion, et un flow de réservation.

Recherche et Idéation

Pour ma phase de recherche, j’ai d’abord audité deux sites concurrents :

Cobalt coworking Coolworking
Forces 💪 Positionnement premium clair
Rassurant, clair et épuré
Mise en valeur des services et formules
Page d'accueil structurée et optimisée
Faiblesses 👎 Pas de vrai système de réservation
CTA limités et peu engageants
Éco-responsable peu visible dans la charte graphique
Réservation peu intuitive
CTA mal hiérarchisés visuellement
Trop de texte

J’ai ensuite réalisé une courte interview utilisateur associée à de la recherche en ligne pour lister les points de douleurs fréquents :

  • Absence de message de confirmation
  • Parcours de réservation trop long ou complexe
  • Calendrier confus et peu lisible
  • Manque de visibilité des tarifs sur la page d’accueil / landing page
  • Manque d’infos avant réservation (prix, horaires, sécurisation…)

Sur la base de toutes ces données, j’ai défini un persona, et j’ai listé les opportunités ou les features qui serviront à me démarquer :

  • Flow de réservation court, intuitif, avec message de confirmation à la fin
  • Call-to-actions bien présents et hiérarchisés
  • Palette de couleur adaptée à la thématique premium et écologique
  • Homepage structurée, avec photos, réassurances et infos essentielles
fiche persona
Cliquez pour agrandir

User journey

user journey
Cliquez pour agrandir

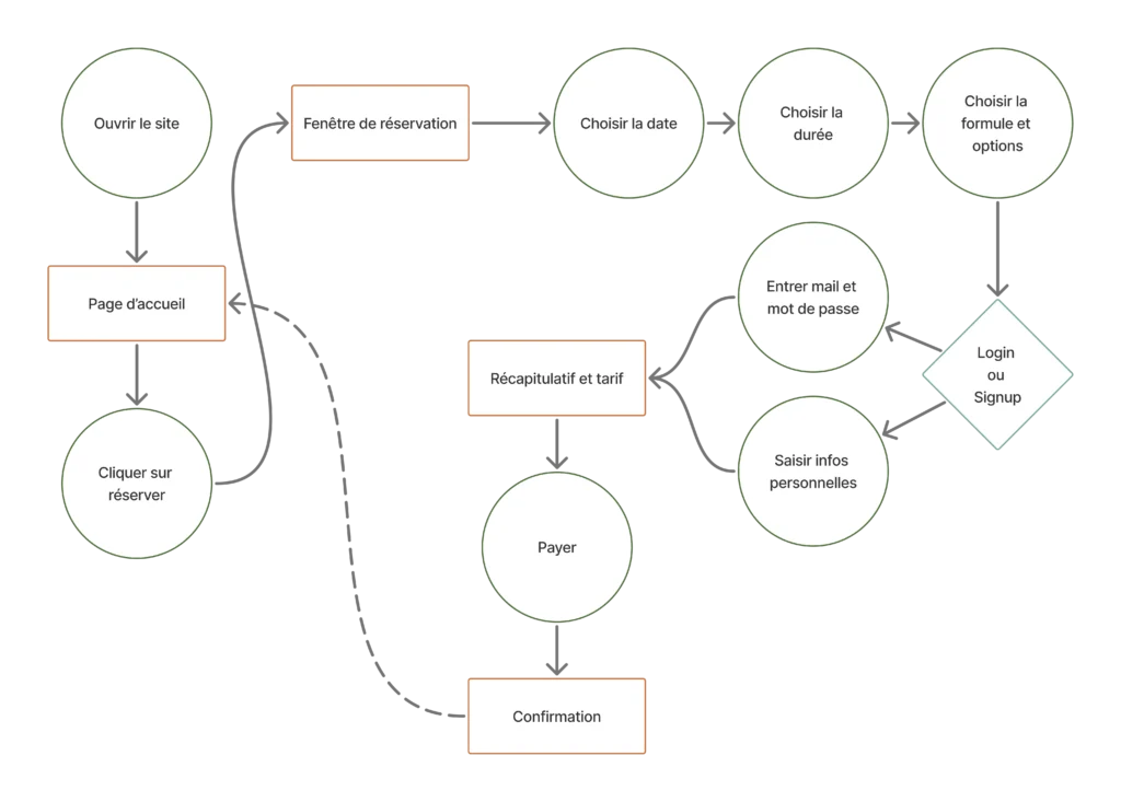
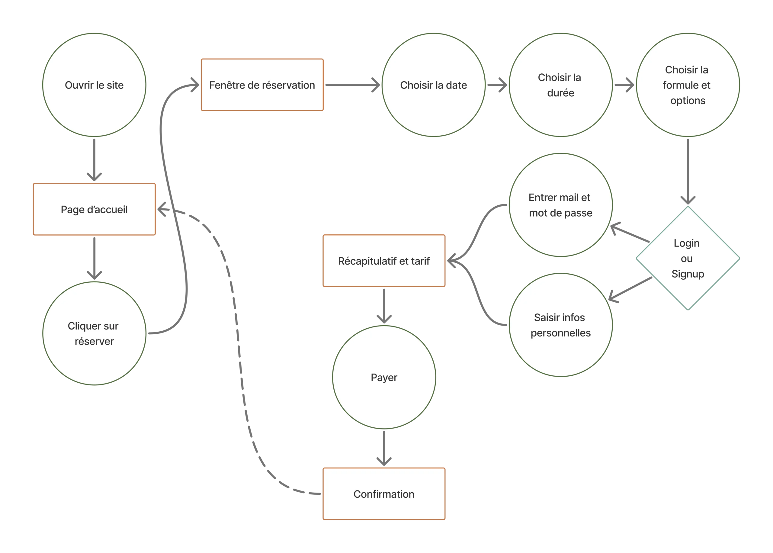
User flow & information architecture

Wireframes

J’ai fait évoluer mon wireframe digital en prototype pour le faire tester par quelques proches. Le feedback a mis en lumière la nécessité d’avoir accès au formulaire de contact directement sur la page d’accueil, ainsi qu’un fil d’ariane dans le flow de réservation pour avoir une vue d’ensemble des étapes. J’ai pris note pour appliquer des changements sur la maquette graphique.

Design final

J’a conçu une page d’accueil et un flow de réservation optimisés pour la conversion et répondant au besoin des utilisateur :

  • Calendrier picker : moins de friction cognitive (Nielsen Norman Group)
  • Indicateur de progression : +70% de taux de complétion (Edge Workspaces)
  • Login optionnel : -19% d’abandon (Baymard Institute)
  • Confirmation claire : réduit l’anxiété et fidélise (Baymard Institute)
  • L’UI est responsive et accessible

Cliquez pour agrandir

Conclusion

📝 Ce exercice que je me suis imposé était 100% fictif, ce qui implique que les impacts réels mesurables sur le business ou l’utilisabilité sont presque inexistants.
Cependant, il m’a permis de designer une partie d’un site web réaliste, en partant de l’étude d’une problématique réelle. 

Saveurs de fêtes